Вернуться

Oberton Инструмент и подход для быстрой оцифровки бизнес-процессов

Разработали подход и решение, которое позволяет быстро создавать веб-сервисы. 

Ситуация

С 2015 года мы сделали множество продуктов для автоматизации бизнеса с нуля и обнаружили, что заказчики сталкиваются с одинаковыми проблемами:

Долгая разработка из-за длинных цепочек согласований во время производства. Работа над продуктом с нуля включает в себя этапы: бизнес-аналитика, проектирование, дизайн, frontend-разработка, backend-разработка, тестирование и отладка, запуск. После каждого шага заказчик даёт обратную связь, а подрядчик вносит изменения. Это растягивает разработку продукта (в том числе MVP или пилота) до 6 месяцев и больше.

Высокая стоимость проекта. Для каждого этапа работ нужны отдельные специалисты, чаще всего, несколько. Например, 2-3 backend-разработчика. Большая высококвалифицированная команда на долгий срок стоит много. 

Нельзя использовать no-code или SaaS-решения, чтобы ускорить разработку. Из-за политики безопасности компании и возможной утечки данных. 

В итоге бизнес откладывает идею разработать новый продукт из-за необходимости прикладывать большие усилия и других ограничений: финансовых, временных и технических.

Решение

Мы решили оптимизировать разработку проектов и разработали собственный подход и инструмент для оцифровки бизнес-процессов — Django Oberton. Это не SaaS, конструктор или коробочное решение, а полноценный цифровой продукт с открытым исходным кодом. Позволяет разрабатывать такие же функциональные B2B-решения, как при классической разработке. После запуска продукта любой python-разработчик сможет поддерживать и дорабатывать его по необходимости. 

Благодаря Backend-Driven UI подходу (подробнее о нём мы рассказывали в других решениях: первое, второе), Django Oberton автоматически генерирует интерфейс и frontend продукта на основе данных и моделей, описанных на бэкенде. Вёрстка, все элементы дизайна и их свойства определяются на сервере без участия дизайнера и frontend-разработчика. Таким образом, можно сократить цикл разработки за счёт меньшего количества ролей и создавать интерфейс одним backend-специалистом.

Как это работает: программист высокоуровнево описывает, что он хочет получить, а интерфейс и backend генерируются автоматически. Допустим, разработчик задаёт команду: «выведи список с пагинацией, сортировкой и списком фильтров “подтверждённый”, “в работе”, “получен”». Система автоматически строит интерфейс с нужными данными. 

Продукты, разработанные на Django Oberton, можно масштабировать в соответствии с задачами бизнеса, делать любые интеграции, подключать данные из разных источников, например «1С» и CRM-систем.

Дизайн строится на реактивном UI-фреймворке AntDesign. Интерфейс получается стандартизированным и подойдёт для проектов, где достаточно утилитарного дизайна. В интерфейс можно внести стандартные изменения, вроде изменения цвета кнопки, а вот добавить нестандартную вёрстку, анимацию падающих звёзд или параллакс – нельзя. Элементов библиотеки достаточно, чтобы сделать административную панель, личный кабинет и любой другой B2B-интерфейс с таблицами и диаграммами. 

С Oberton:

2 месяца — хватит на разработку и запуск продукта

Средний срок разработки и запуска продукта — 6 месяцев. Oberton позволяет сократить срок до 2 месяцев. Экономия времени происходит за счёт уменьшения количества этапов в цепочке производственного процесса. Пропускаем визуальное проектирование интерфейсов и frontend-разработку, сразу отдаём работающие веб-интерфейсы.

4 человека — достаточно для работы над проектом

При стандартной разработке над проектом работает команда примерно из 7 человек: менеджер, бизнес-аналитик, UI/UX-дизайнер, системный аналитик, frontend-разработчик, backend-разработчик, QA-инженер. 

А вот разработку на Oberton ведёт команда из 4 человек: руководитель проекта, бизнес-аналитик, backend-разработчик, QA-инженер. 

Благодаря уменьшению размера команды снижается потеря контекста при передаче информации между сотрудниками. Если в продукте что-то поменялось, например, нужна ещё одна кнопка, фильтр или столбец в таблице, не нужно передавать эту информацию по цепочке всей продакшн-команде. Backend-разработчик просто пишет одну строчку кода — и изменения сразу появляются на тестовой площадке или на проде. 

1,9 млн рублей — приблизительная стоимость разработки

Средняя стоимость запуска стандартного продукта при разработке с нуля — от 6.6 млн рублей. Запуск на Oberton обойдётся дешевле более, чем в 3 раза.

Что можно разработать с помощью Oberton

  • Сервис для управления поставками;
  • Сервис для работы с поставщиками;
  • Интернет-магазин;
  • B2B-портал;
  • Систему для автоматизации HR-процессов;
  • Программу для составления смет;
  • Систему для управления большим массивом данных о товарах.

Это только примерный список возможных продуктов. Если у вас есть процессы, в которых задействован Excel — Oberton идеально подойдёт. В сочетании с классической разработкой на его базе можно сделать любое решение.

Усреднённая функциональность решения:

  • Управление пользователями внутри системы. Например, настройка разных права доступа для владельца компании, менеджеров по продажам и поставщиков.
  • Добавление, редактирование и удаление до 10 сущностей: товары, заказы, новости, поставщики, тендеры, сотрудники, промо-акции и так далее. Сущности проекта могут быть любыми — ограничений в системе нет, но их количество ограничено.
  • Фильтрацию, сортировку, текстовый поиск.
  • Отслеживание и фиксацию, кто и когда внёс изменения в данные.
  • Сохранение нескольких версий одного и того же объекта или данных.

Технологический стек

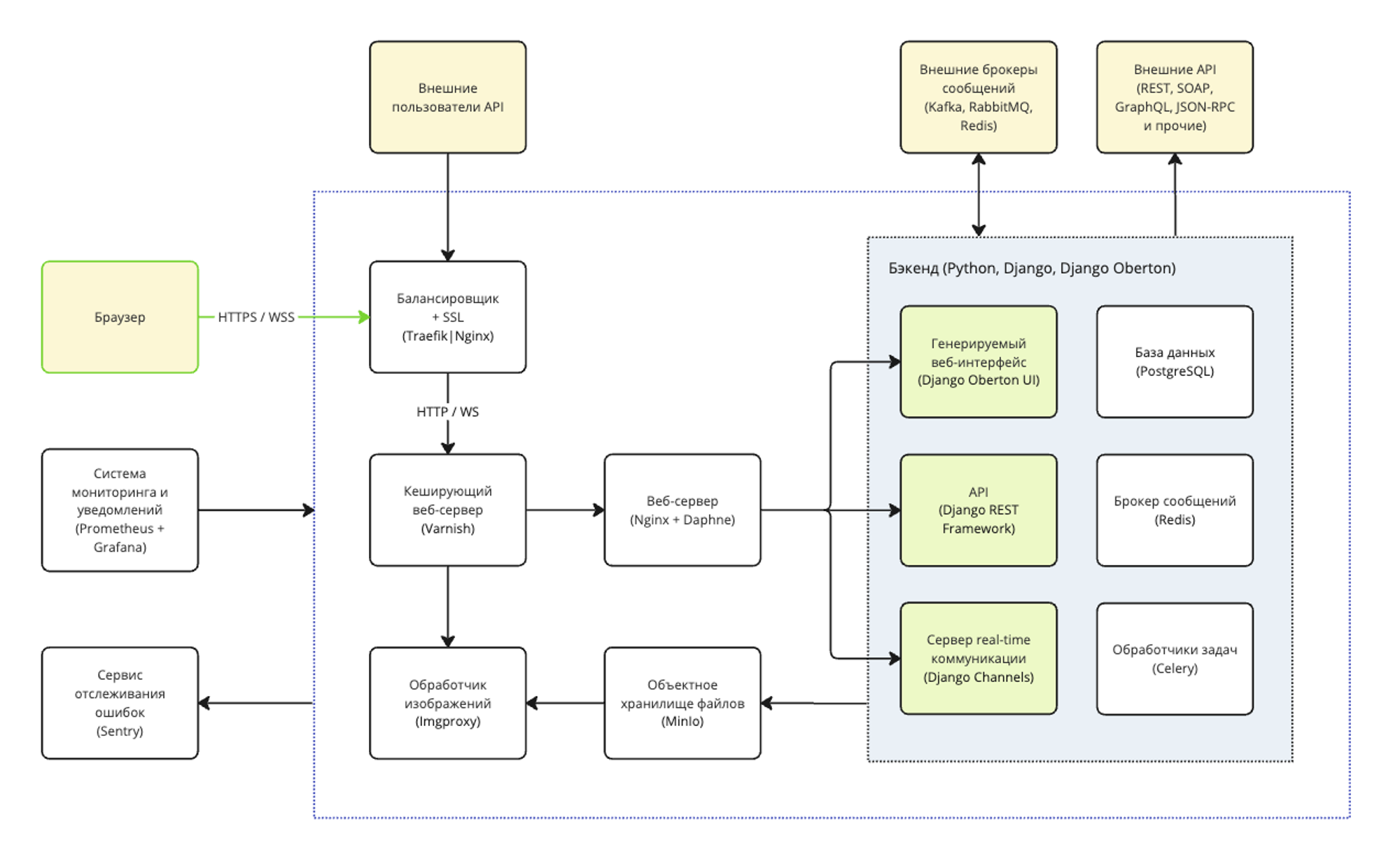
Backend: Python Django, PostgreSQL, Docker, Django Channels (web sockets), daphne, Redis, Celery, Imgproxy, MinIO.

Frontend: Vue 3, Ant Design.

DevOps: Nginx, Varnish, Sentry, Prometheus + Grafana.

Так выглядит архитектура Oberton. 

Примеры продуктов на Oberton

1. PIM-система для ритейлера «Гиперавто»

Разработали систему управления товарами, которая помогает формировать каталоги для разных филиалов из одной 1С.

Какие функции запустили:

  1. Управление товарами: остатками, ценами, категориями, свойствами.
  2. Фильтрация товаров по свойствами и артикулам.
  3. Массовое редактирование товаров по выбранным фильтрам.
  4. Создание скидок на определенные товары или группы товаров. Возможность настраивать размер скидки, города участия, даты начала и окончания скидок.
  5. Перелинковка категорий из 1С с представлением для сайта. 
  6. Управление фидами — файлами с информацией о товарах и услугах — для внешних площадок, в том числе маркетплейсов.
  7. Разграничение прав на доступ к функциональности для разных ролей пользователей внутри системы.
  8. Разграничение прав на редактирование контента для разных ролей пользователей внутри системы. 
  9. Интеграция с 1С.

Срок разработки: 4 месяца

Подробности о проекте можно прочитать в этом кейсе. 

2. Система управления промо-акциями для офлайн-филиалов и интернет-магазина Novex

Сервис для управления акциями в ритейле через личный кабинет для поставщика, маркетолога и менеджера.

Какие функции запустили:

  1. Управление ценами товаров.
  2. Управление условиями акций. Система позволяет запускать акции на всю торговую сеть или только на выбранные филиалы.
  3. Согласование акций. Все акции собираются в одной системе автоматически, действия пользователей фиксируются. Видно, кто и когда вносил изменения.
  4. Разграничение прав на доступ к функциональности.
  5. Несколько ролей пользователей.
  6. Уведомления сотрудникам филиалов.
  7. Интеграции с системами учёта SAP, Set Retail, S-Market

 Срок разработки: 6 месяцев.

О всех возможностях сервиса читайте в этом кейсе.

3. Аналитика по проданным доменам 

Владельцы доменной зоны .art хотели видеть купленные домены в их зоне с возможностью просмотра подробной информации о каждом домене. 

Какие функции запустили:

  1. Список доменов с поиском и фильтрами.
  2. Просмотр домена.
  3. Просмотр скриншотов сайтов размещенных на домене.
  4. Автоматическая категоризация доменов по при признакам.
  5. Просмотр Whois домена.

Срок разработки: 2 месяца

4. Автоматизация управленческого учёта в B2B-услугах

Сервис для подсчёта рентабельности разработки проектов. 

Какие функции запустили:

  1. P&L и CF отчеты по компании.
  2. Управленческая отчётность по контрактам.
  3. Расчёт рентабельности производства проекта: фонд оплаты труда, косвенные расходы, премии.
  4. Справочник сотрудников с их зарплатами по периоду.
  5. Интеграция с банками для получения выписок.
  6. Интеграция с таск-трекеров компании.

Срок разработки: 2 месяца

Кейс по проекту можно прочитать здесь. А здесь посмотреть видео-презентацию.

Итого

Oberton позволяет:

  • Уменьшить состав команды разработки до 4 человек. Это сократит стоимость проекта, так как ФОТ станет ниже и будет меньше потери контекста между сотрудниками. 
  • Запустить продукт примерно за 2 месяца, потому что позволяет пропустить этапы визуального проектирования, дизайна и frontend-разработки.
  • Сократить цепочки согласований. В производстве участвует меньше людей — меньше звеньев для передачи информации.
  • Запустить необходимый объём функциональности примерно за 2 миллиона рублей.

Если вы хотите оцифровать свои бизнес-процессы — напишите нам в форму ниже, обсудим ваши задачи и подберём лучшее решение.

Никита Храмов
Аккаунт-менеджер
Никита Храмов

Свяжусь с вами в течение дня, чтобы уточнить детали проекта и сориентировать по стоимости разработки. После этого обсудим цели проекта, требования к нему и начнём работу.

Давайте обсудим ваш проект

Заполняя данную форму, вы принимаете условия Соглашения об использовании сайта, и соглашаетесь с Правилами обработки и использования персональных данных

Другие наши кейсы

Стикеры digital-персон

Стикеры digital-персон

Нескучная история для портфолио

Стикеры digital-персон
River

River

Разработка сайта-конструктора

River
Интеграция со СДЭК

Интеграция со СДЭК

Интеграция доставки для интернет-магазина

Интеграция со СДЭК

Звоните, пишите

Давайте обсудим ваш проект

Никита Храмов
Аккаунт-менеджер
Никита Храмов

Свяжусь с вами в течение дня, чтобы уточнить детали проекта и сориентировать по стоимости разработки. После этого обсудим цели проекта, требования к нему и начнём работу.

Заполняя данную форму, вы принимаете условия Соглашения об использовании сайта, и соглашаетесь с Правилами обработки и использования персональных данных
Блог